九游娱乐动态
九游娱乐平台:【最全】2025年深海科技行业上市公司全方位对比(附业务布局汇总、业绩对比、区域布局、业务规划等)
以下数据及分析来自于前瞻产业研究院深海科技研究小组发布的《中国海洋经济产业发展状况调研与投资战略分析报告》
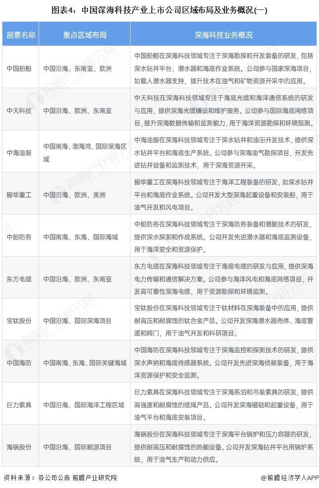
中国深海科技上市公司数量较多,已形成完整产业链,涵盖高端装备制造、油气勘探服务、深海通信与探测多个领域。以中国船舶、中海油服等为代表的央企龙头,主导深海钻井平台、特种船舶等重大装备制造;中天科技、东方电缆在海底光缆电缆领域技术领先;海兰信、中国海防则聚焦水下探测与国防科技。这些企业作为国家海洋战略的核心力量,正持续推动深海资源开发与关键技术自主化,展现出强大的综合竞争力。


2025年前三季度,中国船舶以超千亿营收领跑,但整体毛利率偏低。多数企业营收在数百亿至十亿级,其中中国海防、神开股份等虽营收规模不大,但毛利率超35%,展现出细分领域的技术壁垒。东方电缆、宝钛股份等则在营收规模和盈利能力间取得较好平衡。值得关注的是,海默科技、深水海纳等企业营收规模较小,尽管毛利率较高,但显示其仍面临规模不足的经营压力。东方海洋极低的毛利率则反映出其主营业务的严重困境。

国内深海科技企业普遍采取立足中国沿海、辐射全球的战略布局。绝大多数公司深度参与南海、东海、渤海湾等国内核心海域的能源开发与国防建设,其中中国船舶、中海油服等龙头企业已成功拓展至东南亚、欧洲、美洲等国际主流海洋工程市场,展现出强大的全球资源整合能力。这种国内外联动的区域布局充分契合了国家海洋强国战略与产业国际化发展的双重需求。


2025年前三季度,上述深海科技企业ROE中,东方电缆以12.5%的ROE遥遥领先,展现出卓越的盈利能力和资产运营效率;中海油服、中国船舶等央企龙头维持在6%-7%的稳健水平。多数企业ROE集中在3%-4%区间,反映行业平均回报水平。值得注意的是,巨力索具和中国海防ROE不足2%,资产效益亟待提升;而海默科技、深水海纳及东方海洋三家企业ROE为负值,陷入亏损境地,凸显出部分企业在市场拓展与经营管理方面面临严峻挑战。

2025Q1-3大部分企业PE在30-40之间。巨力索具、海兰信等EPS高企,这通常源于其总股本较小,每股收益被大幅摊薄。与之相对,中国船舶、中海油服等龙头企业的EPS处于16-44的合理区间,其市盈率可能更为健康理性,反映了稳健的盈利能力。而海默科技、深水海纳等企业EPS为负值,尚处于亏损状态,投资风险较高。整体来看,部分小盘股估值可能存在虚高,而行业龙头的基本面更为扎实。

2025年前三季度,东方电缆以1.33元的EPS位居榜首,显示出强劲的盈利能力。中国船舶、中海油服等大型央企紧随其后,收益在0.6至0.99元之间,表现稳健。多数公司如宝钛股份和中船防务的收益处于0.1至0.6元的行业平均水平。而振华重工、巨力索具等企业收益均低于0.1元,盈利表现疲弱。更为严峻的是,海默科技、深水海纳和东方海洋三家公司每股收益为负值,仍深陷亏损困境,反映出其当前面临的巨大经营压力。

这些上市公司发展规划普遍聚焦深海科技前沿,积极融合人工智能、大数据、智能制造等先进技术。龙头企业正加速推进深海装备的智能化升级与绿色转型,大力发展智能船舶、数字油田和海底数据中心。中小企业则专注水下机器人、新型海洋材料等细分领域创新,通过产学研合作突破关键技术,全面提升在深海探测、资源开发和国防安全等领域的综合竞争力。


更多本行业研究分析详见前瞻产业研究院《中国海洋经济产业发展状况调研与投资战略分析报告》
同时前瞻产业研究院还提供产业新赛道研究、投资可行性研究、产业规划、园区规划、产业招商、产业图谱、产业大数据、智慧招商系统、行业地位证明、IPO咨询/募投可研、专精特新小巨人申报、十五五规划等解决方案。如需转载引用本篇文章内容,请注明资料来源(前瞻产业研究院)。
更多深度行业分析尽在【前瞻经济学人APP】,还可以与500+经济学家/资深行业研究员交流互动。更多企业数据、企业资讯、企业发展情况尽在【企查猫APP】,性价比最高功能最全的企业查询平台。


2025-12-23
浏览次数:
次
返回列表